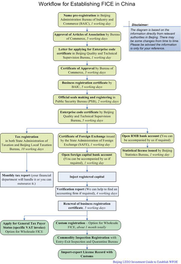
Introduction of Foreign Invested Commercial Enterprises (FICEs) Documents required to register a business Processing procedure (diagram) Fee for company formation (based in Beijing) Documents to be handed over after completion
Copyright ©2005-2026 Beijing Leeo Consulting Service Co., Ltd. All rights reserved.